A call to Action: Ontology the Future of Records & Information Management
Why we need to move from File-Plan to Knowledge Graph
Evolve or die: A Call to Action for Records Management Professionals
Our profession is at a crossroads. For decades, we have been the trusted custodians of evidence, the architects of order in a world of information. But the world has changed. We are no longer managing paper in folders or even files in directories. We are contending with a tidal wave of distributed data, the rise of artificial intelligence, and the demand for instant, context-rich information. The methods of the past will not suffice for the challenges of the future.
It is time for us to evolve. It is time for records and information management professionals to embrace the power of ontology and knowledge graphs.
Think of it this way: for years, we have been creating detailed maps of our organizations' information assets. But these maps are static, human-readable lists and schemas. An ontology is the blueprint for a GPS for our information a dynamic, intelligent system that understands not just where a record is, but what it means, why it exists, and how it connects to everything else. The knowledge graph is that GPS in action.
Bridging the Human-Machine Divide
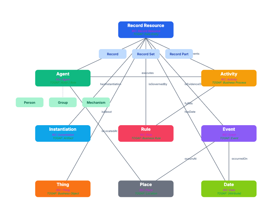
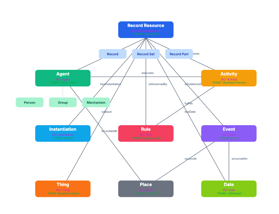
Every record in the digital age exists in two worlds simultaneously. It must be human-readable: a document, a spreadsheet, an email that a person can read and understand. But to be managed at scale, it must also be machine-readable. A computer cannot understand the nuance in a contract, but it can understand that the contract is a Record, that it was created by the Legal Department, and that it isGovernedBy the FIN-POL-007 retention rule.
The ontology is the critical translation layer between these two worlds. It allows us to build a rich, contextual model that machines can act upon, which is the absolute foundation for automation.
This is not a mere technical upgrade; it is a fundamental shift in our practice. By adopting these approaches, we move from being increasingly passive content custodians to active enablers of business outcomes. We will be the ones who cab build the frameworks that:
Automate with Intelligence: This is the key outcome. Manual processing is no longer viable. Automation, driven by a knowledge graph, is the only way to manage the volume and complexity of modern information. It allows systems to automatically classify, sentence, and apply legal holds to records based on their rich, contextual relationships, not just on the folder they happen to be saved in.
Deliver Unprecedented Insight: Answer complex questions that are impossible today, connecting records, people, processes, and events to uncover risks and opportunities.
Build Digital Trust: In an age of misinformation, provide a verifiable, machine-readable chain of provenance and context that proves a record's authenticity and reliability.
This is our opportunity to redefine our value proposition to the enterprise. But to seize it, we cannot work in isolation. A hundred different ontologies is no better than a hundred different file plans. Without a common language, we will create digital Towers of Babel, unable to share, integrate, or build upon each other's work.
This is why an international standard for a records management ontology is not just a desirable goal; it is an absolute necessity. A standard, developed under the auspices of ISO, will provide the shared blueprint we need. It will give us:
Interoperability: The ability to connect information across systems, organizations, and jurisdictions.
A Common Language: A unified set of concepts that will allow professionals, software vendors, and AI developers to work in concert.
A Foundation for Innovation: A stable, globally recognized model that will encourage the development of new tools and technologies built for our specific needs.
The time for debate is over. The path forward is clear. As records and information management professionals, we must commit to re-developing these existing skills within a new contex
t, championing this new vision within our organizations, and contributing to the vital work of creating a global standard. Let us not be the librarians of the digital age, but the architects of its knowledge. The future of our profession depends on it.



I just get on and try to just get it done. I've finally gotten to do some Ontology for Records Management at the ISO Working Group level, by stealth and 10 years worth of persistence.
The barrier is no longer the approach, artefacts, or the technical tools and capabilities. It's an intransigent profession, that refuses to leave the paper paradigm mindset behind, and fights against what they (wrongly) perceive as my intolerable New-fangled impudence and disruption. Im actually trying to save them from extinction.
It's my peers that insist on fighting over the chairs on the deck of the Titanic, as I wave from the lifeboat. If you have any ideas on a way forward I'm all ears!
[puts pragmatist hat on] Some of this really resonates Stephen and I agree with your call for international consistency (ISO). How can we get that idea off the ground?